Toggle menu
Toggle personal menu
Not logged in
Your IP address will be publicly visible if you make any edits.

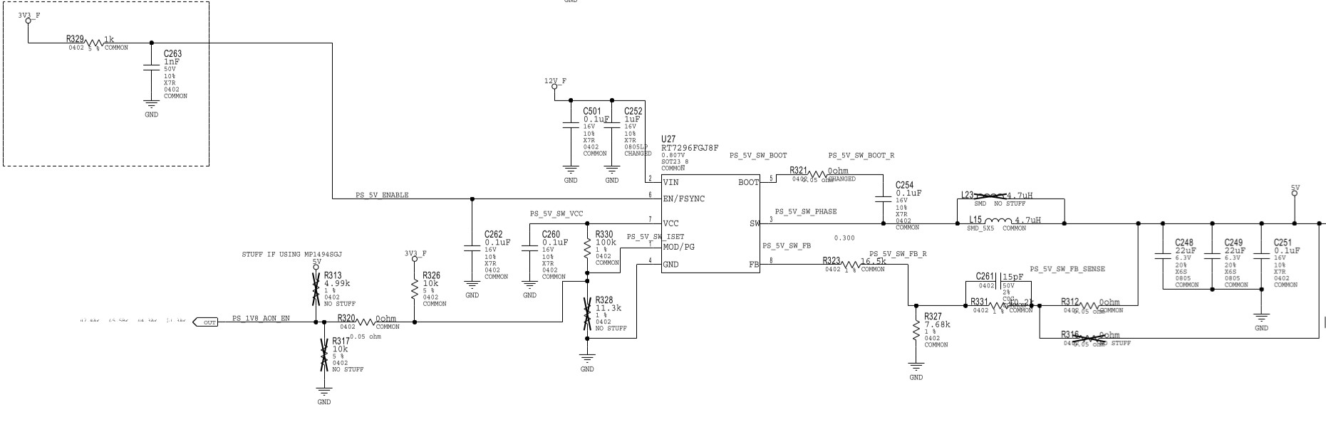
File:5V rail on pascal cards.jpg

File on Repair Wiki

Original file(1,861 × 624 pixels, file size: 100 KB, MIME type: image/jpeg)

5V rail on pascal cards

File history

Click on a date/time to view the file as it appeared at that time.

Date/TimeThumbnailDimensionsUserComment
current16:32, 6 November 2023Thumbnail for version as of 16:32, 6 November 20231,861 × 624 (100 KB)ASRepairs (talk | contribs)

The following page uses this file: